邻居相约自驾游出发前签“免责声明” 有人点赞有人尴尬
发布时间:2017-09-11 14:22:54
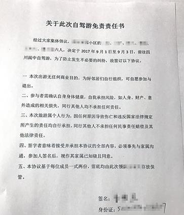
(图片来源:都市热报)
趁着周末,和一群好邻居们自驾出游,何其美哉,但28岁的杨宇刚集合,心情就跌入谷底——领队的邻居拿出一沓“免责声明”,要求大家依次签字,“很别扭啊,感觉大家从仗义互助的好邻居,瞬间变成按合同说话了。”
今年3月,杨宇搬进了位于北部新区金开大道的新家。5月初,杨宇在邻居的邀请下,加入了该栋楼的QQ群里,群里不少年轻人,大家非常活跃,邻里之间需要什么帮助,群里立马有人响应。
之前,群里的管理员、32岁的老宋组织过邻居出游,杨宇因为工作原因没能参加,9月初这次旅游,他提前报了名。
“老宋有辆七人座商务车,我们这次6个人出行,所有开销全部AA。”杨宇说。
9月1日晚7点,6个人在小区中庭的亭子先行集合,到达以后,杨宇意想不到的事发生了——老宋发放了一份“免责声明”。
杨宇说,“声明”中有一条最让他寒心:“本次旅游属个人行为,因任何原因导致伤亡和违反国家法律规定所产生的责任均自行承担,同行其他人不承担任何民事责任赔偿及其他法律责任。”
杨宇认为,他难以接受这种还没出游,就将彼此之间的关系合同化、陌生化的方式,但看到大家都默默阅读后签字,自己也只好跟着签了名。
上车后,大家开始讨论起这份免责协议,有邻居表扬声明想得周到,建议应该再附加一些细节,把方方面面都声明得更加细致。
杨宇有点听不下去,但又开不了口,便默然不语。到达阆中后,原本性格活跃的他,多次主动放弃集体项目,总以自己走走为由独行。
昨天,记者联系上发起人老宋。老宋告诉记者,他以前和驴友们一起出去旅行过,一位驴友擅离团队摔伤了腿,大家赶紧将其送到医院救治,但其家属却赖着他们赔钱,这给我们敲响了警钟。老宋表示,后来他但凡组织邻居出游,就会拟一份免责声明,“并不是要让大家互相戒备,而是希望避免发生不必要的纠纷,这对所有人来说,其实算是一种保护。”











