忽视合同里这一条 他至今没拿到房产证

发布时间:2017-06-16 10:41:57

 

 

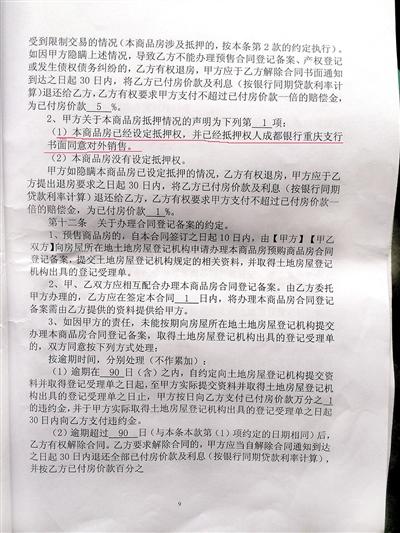
购房合同第九页,明确该房已被抵押。

“我是(永川)长岛汇小区5幢的业主,去年买房以后,本该在去年10月领到的房产证,到现在都还没有拿到。最近才知道,我的房子被开发商拿去抵押了。”本月14日,市民邓先生向记者反映,他对此事表示非常担心。

去年买房今年还没拿到房产证

本月14日下午,记者来到长岛汇小区5幢楼下,发现很多业主都已经装修入住。询问过往的三位居民,他们均表示没有拿到房产证。

邓先生告诉记者,他所购买的房子在长岛汇小区5幢2楼,去年3月9日与开发商签订了购房合同,去年3月和6月,邓先生分两次一共支付了27万余元给开发商“重庆合正房地产开发有限公司”,邓先生的房款已全部结清。

去年8月12日,按照合同约定,邓先生在开发商处顺利拿到了自己新房的钥匙。但是合同的另一项约定,接房60天后办理的房产证,开发商至今也没有兑现。

开发商的一位胡经理告诉邓先生,他的房子目前是没有办法办理房产证的,可能要等到年底去了。

原来在邓先生买房的时候,开发商就已经把他的房子抵押给了成都银行重庆支行。之所以现在没有办理到房产证,就是因为现在该房还没有在银行“解冻”,“解冻”需要开发商归还银行的贷款,而开发商现在却没钱。

合同里竟藏着房屋被抵押事实

这位胡经理告诉邓先生,当初在签订购房合同时,开发商是将商品房设定抵押的事宜写进了合同的,是尽到了告知业主的责任的。

邓先生拿出购房合同仔细查看后才发现,确实在购房合同第九页第十一条,写明了“本商品房已经设定抵押权,并经抵押权人成都银行重庆支行书面同意对外销售”。

为什么要花20多万购买已经抵押的房产呢?邓先生表示购房的时候并不知道被抵押的事情。“当初买房的时候,销售人员对抵押的事情只字未提,而在签订购房合同的时候,我对条款并不清楚,也没有看到已设定抵押的那一条。”邓先生很后悔,他表示,如果当初买房的时候知道是抵押房,他根本不会买这套房子。

5月20日,邓先生又来到区房管局,想查看自己房子产权所属。经过房管局工作人员查询,他的房子现在又抵押给了一个叫“安徽信托”的机构。

银行随时可要求法院查封房子

明明合同上注明是抵押给了成都银行重庆支行,为什么查询结果却是抵押给了“安徽信托”呢?13日,带着疑问的邓先生再次找到了胡经理。而这次,胡经理的态度让邓先生更加恼怒。

邓先生问道,在一次抵押情况下,为什么要将自己的全款房抵押给“安徽信托”,到现在产权归属都不明确。胡经理回答,这种情况属于抵押变更,至于什么是抵押变更,胡经理没有做出明确的解释。

邓先生称,如果自己不能办理房产证,他将把开发商告上法庭。胡经理回答:“你愿意告就去告吧,一审二审,你的房产证至少一两年都办不下来。”

针对此事,邓先生也咨询了永川某律师事务所,律师表示,这种情况,邓先生赢官司的可能性很大,但有一个难题就是执行。如果开发商资金出现问题,银行随时都可能要求法院查封房子,邓先生利益无法得到保障。

如今,邓先生希望开发商能拿出实际解决的办法,要么把房产证办下来,要么退还邓先生的购房款。

购房市民有种被欺骗的感觉

据记者了解,开发商因为自由资金不足,以房屋作抵押向银行贷款是常见的融资方式。

根据《担保法》的相关规定,开发商在出售房屋前,必须事先通知银行,并告知购房者房屋已经抵押的事实。银行一般不会主动阻止开发商抵押卖房,因为银行本来就希望开发商早点卖掉房子,好收回贷款,同时还可以从客户那里获得按揭收入。而且,抵押房的产权清晰,银行手里拿着抵押登记权属证明,如果开发商能还款,风险当然是没有的。

而根据国土房产局规定,开发商必须在商品房预售许可证上注明哪些房子被抵押,而且开发商要把原件挂在最显眼的地方。

看着自己手中的购房合同,邓先生有种被欺骗的感觉,因为当初买房的时候,销售人员确实没有告诉他房子是处于被抵押的状态。


官方微博

影像重庆

Image Chongqing

播动山城

Sowing dynamic mountain

关于我们

©2019 重庆时间

重庆掌闻数字传媒有限公司

网站备案/许可证号:

渝ICP备14009364号-6

渝ICP备14009364号-7

渝ICP备14009364号-8

渝公网安备 50010702501069号

渝公网安备 50010702501118号

渝公网安备 50010702502297号

广播电视节目制作经营许可证编号:

(渝)字第00477号

12377

合作平台
腾讯新闻 京东 搜狐视频 腾讯视频 支付宝 网易 B站 快传号